2016年,国家卫健委联合22部委发布《关于加强心理健康服务的指导意见》,是我国首个加强心理健康服务的宏观政策指导性文件。
主要任务包括大力发展各类心理健康服务,加强重点人群心理健康服务,建立健全心理健康服务体系,加强心理健康人才队伍建设等。

目前国家需要心理健康人才,正是当前中国心理健康领域最核心、最紧迫的议题之一。
心理健康作为健康体系里极为关键的一环,如今,随着社会压力如潮水般急剧攀升,再加上公众对心理健康的认知和重视程度不断加深,心理咨询行业也顺势迎来了前所未有的蓬勃发展契机。最新统计数据表明,在我国,精神及心理类疾病的终生患病概率大约为16.6%,其中,焦虑障碍以7.6%的患病率位列榜首,这意味着,超过两亿人在其一生中,都需要专业的心理援助服务。但令人担忧的是,目前专业的心理咨询师的供给与其巨大的社会需求之间却存在着巨大的差距,目前的行业人才缺口高达130万之巨。
一、人社部心理咨询师考证
2017年之前,想要进入心理咨询行业,必须要考国家人社部的心理咨询师职业资格证书(就是我们通常说的心理咨询师二三级证书)。

2017年的9月,人社部在最新出炉的《职业资格目录清单》中取消了心理咨询师,此后心理咨询师行业就没有职业资格考试了。
二、为什么取消心理咨询师资格证?
2017年人社部为了响应“放管服”政策,开始逐渐将一些技能人员水平评价类职业资格分批调整退出国家职业资格目录,其中就包括”心理咨询师“职业资格。
- “放”:简政放权,降低准入门槛
- “管”:公正监管,促进公平竞争
- “服”:高效服务,营造便利环境

加上原认证体系存在缺陷(“重理论、轻实践”的考试模式、培训质量参差不齐、缺乏有效的实习和督导机制),于是取消了心理咨询师职业资格认证。
但取消国考并不意味着国家不重视心理健康,恰恰相反,是为了建立一套更科学、更严格、更符合国际标准的行业管理和评价体系。
三、现在该考哪个心理学证书
目前行业内认可度较高的就是中国心理卫生协会颁发的《理咨询师专业技能培训合格证书》
对于心理学0基础的人来说,这是很好的系统入门的方式,知识体系清晰,不冗余,学起来思维清晰不迷糊,还能进行知识迁移,运用到工作生活中,而且证书对以后职业转型也有帮助!
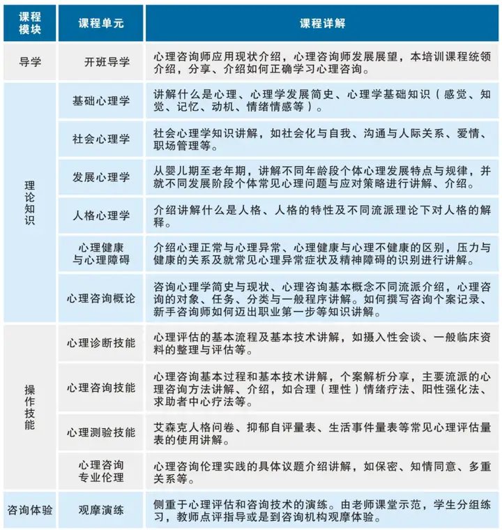
项目课程设计参考了《国家心理咨询师职业标准》,培训内容在原心理咨询师考证的基础上,根据实际需要,进行了重新创编,注重理论知识、技能训练、个案分析、情景模拟相结合,更加科学、实用、易学,具有很强的可操作性。
通过本培训课程,学员可以学习心理学的基本概念和理论,心理咨询师职业伦理,掌握心理诊断、测验的基本方法和心理咨询的基本技能。

适合报考人群分析
该培训项目适合以下人群:
- 希望系统学习心理咨询理论与技术的初学者
- 想提升职场竞争力、改善人际关系的职场人士
- 有心理学基础、希望完善理论体系的学习者
- 对自我成长有追求、希望提升心理素质的个人
- 有意愿了解心理学知识、增强生活适应力的大众
学习价值与职业发展
经过系统化的深入学习,学员不仅能学会如何管理情绪、开展家庭教育,还能掌握经营亲密关系的实用技巧,进而提升自我认知水平和解决实际问题的能力。
不仅能为个体的生活带来应对挑战的智慧,也为职业的发展注入了越来越高的专业竞争力和越来越强的职业竞争力。
但随着心理健康服务的日益普及和需求的不断增长,仅凭借一己之力、凭借个人所学的专业知识或所获得的简单的证书就能够在这个领域立足的空间就越来越小了,甚至在面临着越来越多的社会压力和竞争的今天,只凭借简单的专业知识和所获得的简单的证书就能够在这个领域立足的已经很难了,更何况还要面临着日益升高的社会和职业的要求。
所以说,只有具有一定的专业技能、对心理健康服务的需求有所了解并能根据其所处的社会、文化的背景和个人的需求去为他人提供相应的服务才能够真正的立足于这个行业。
四、中心协心理咨询师报考条件
符合以下报考条件之一,不限专业,0基础可报
- 具有国家承认的大专以上学历,不限专业
- 大专或本科毕业前一年的在校学生
- 具有心理学、医学、教育学初级以上职称
五、报名入口官网及流程
心理咨询师考试不支持个人报考,需通过机构报名,由机构审核考生报考资料后,统一报名。
报名入口:培训机构统一提交资料报名

报名流程共6个步骤:
报名学习:联系专业机构报名
缴费开通:和机构签约培训合同,缴纳培训费用
网上培训:参加线上课程,修满192学时
参加线上考试:2月7日参加线上机考
审核:考试结束后45天内可线上查询成绩
发放证书:考试结束后80天邮寄证书

2026心理咨询师考试目前正值报考期
2月7日开考,1月15日报名时间截止
心理健康作为自己终身的发展基础,一旦我们将学习心理咨询的技能作为不仅仅是职业的发展的选择,更是自我成长的旅程,那么我们的人生就将会从此开启一道无比的广阔的天地。2026年的心理咨询师报考热潮眼看就要来啦,这可是个抓住行业好机会的黄金时刻呢!赶紧通过专业的学习来提升自己,给未来的职业发展铺好一条稳稳当当的路吧。唯有提前对报考的相关条件的把握,对正规的学习途径的把握,对为专业的成长做好充分的准备,才能真正地为将来的事业做出应有的准备。



微信扫一扫 