3月13日,《中华人民共和国国民经济和社会发展第十五个五年规划纲要》正式发布。其中,多处提及了人工智能:
【报名咨询入口】https://work.weixin.qq.com/kfid/kfc1c8a84152c8df27c
- 瞄准世界科技前沿强化系统布局,实施人工智能、量子科技、生物科技、新能源等科技战略部署,加快突破基础理论和底层技术,促进转化应用。
- 围绕科技创新、产业发展和国家战略需求协同育人,提高人才自主培养质量。聚焦优势学科和战略急需适度扩大“双一流”建设范围,新建若干所新型研究型大学。健全高等教育学科专业设置调整机制,超常规布局人工智能、集成电路等新兴领域急需学科专业,深入实施基础学科和交叉学科突破计划。
- 把握数字化、网络化、智能化发展大势,充分发挥我国数据资源丰富、产业体系完备、应用场景广阔优势,激活数据要素潜能,加快数智技术创新,深化拓展“人工智能+”,赋能经济社会发展和治理能力提升,促进生产方式深层次变革和生产力革命性跃迁。
- 加快突破人工智能基础理论和核心技术,推进人工智能模型架构改进、算法优化,强化“模芯云用”协同创新。构建任务导向、灵活授权、跨域协同的算法创新组织模式,加快研究更加高效的模型训练和推理方法。鼓励多模态、智能体、具身智能、群体智能等技术创新,探索通用人工智能发展路径。推动通用大模型和行业专用模型同步发展,依托高价值场景推动模型应用落地和迭代升级。建立健全模型能力评估体系。
- 完善数据标准体系和质量管理体系,加快建设人工智能语料库,面向能源、交通、制造、教育、健康、金融等领域建设高质量数据集,建立人工智能训练数据合理使用制度。
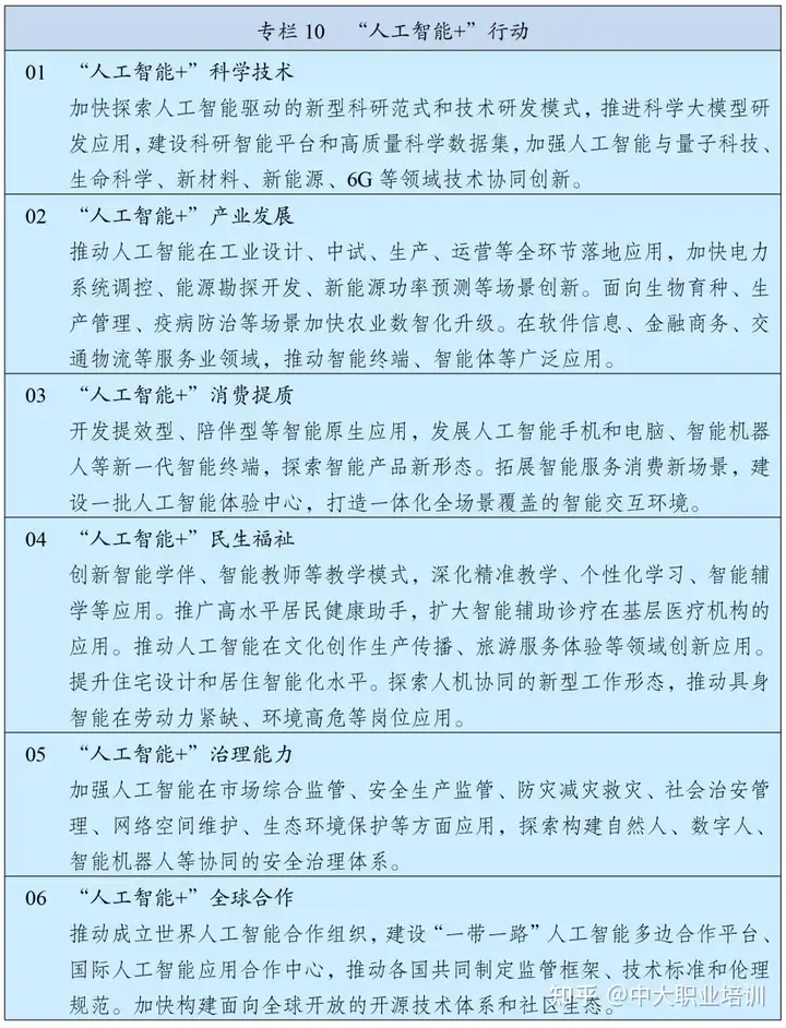
- 全面实施“人工智能+”行动,加强人工智能同科技创新、产业发展、文化建设、民生保障、社会治理相结合,抢占人工智能产业应用制高点,全方位赋能千行百业。
- 推进国家人工智能创新高地建设,培育智能原生新模式新业态,建设国家人工智能应用中试基地。
- 促进人工智能助力教育模式变革,有序推动数智技术在辅助诊疗、精准医疗、健康管理、医保服务、养老助残等场景的应用。深入实施全民数字素养与技能提升行动,强化人工智能的就业创造效应。
- 安全稳妥有序推进政务领域人工智能大模型部署应用,探索构建精准识别需求、主动规划服务、全程智能办理的服务新模式。深化人工智能赋能安全治理,提升感知预警、指挥决策、精准管理和即时响应能力。

- 坚持促进发展和规范管理相统筹,加强数据基础制度规则建设和人工智能治理,营造有益、安全、公平的发展环境。
- 完善人工智能领域法律法规、政策制度、应用规范、伦理准则,健全算法备案、透明度管理、安全评估等制度,探索建立人工智能生成物权利归属和开发者经营者使用者权责认定规则。推动建立人工智能全生命周期风险管理制度,健全覆盖安全监测、风险预警、应急响应的风险防控体系。
- 积极参与人工智能、数字货币、数据跨境流动等领域国际治理,在数据安全、隐私保护、跨境执法协作等方面达成更多共识,加强国际司法协调和规则互认。推动建立各国广泛参与的人工智能治理框架,共同构建平权、互信、多元、共赢的全球人工智能开放生态,支持全球南方国家加强人工智能能力建设。
- 建立健全统一规范、信息共享的招标投标和政府、事业单位、国有企业采购等公共资源交易平台体系,推进人工智能应用和大数据监管,实现项目全流程公开管理。
- 进一步引导和规范企业境外投资方向,支持有条件的企业开展互利共赢的境外投资合作,鼓励互联网平台、人工智能等新兴产业企业拓展海外应用场景。
- 持续扩大与共建国家贸易投资合作,高标准建设“丝路电商”合作先行区。拓展绿色发展、人工智能、数字经济、卫生健康、旅游、农业、气象、北斗应用等领域合作新空间。统筹推进重大标志性工程和“小而美”民生项目建设。
- 积极提出人工智能、数字经济、绿色低碳、外层空间等新兴领域国际规则的中国方案。
- 加大创业支持力度,增强创业带动就业效应。综合应对外部环境变化和人工智能等新技术发展对就业的影响。
据不完全统计
2026年人工智能训练师
已经入选深圳、广州、佛山、东莞、珠海等地
紧缺急需职业(工种)
为积极响应国家和广东省关于加快
人工智能产业发展的战略部署
有限缓解人工智能领域技能人才供需压力
开展人工智能训练师职业技能培训
人工智能训练师、数据分析师、用户增长运营师报考:国家“十五五”规划纲要全文发布!多处提及人工智能!速览2026年人工智能训练师报考指南
01
十五五规划建议:大规模开展职业技能培训
《中华人民共和国国民经济和社会发展第十五个五年规划纲要》中明确:大规模开展职业技能培训。
完善人力资源供需匹配机制,健全终身职业技能培训制度,着力解决结构性就业矛盾。以市场化培训为主导、行业企业自主培训为主体,充分发挥院校、社会化培训机构等优势作用,扩大高质量培训供给。统筹用好就业补助资金和失业保险基金等支持职业技能培训,指导企业按规定足额提取和使用职工教育经费。推进培训补贴直达企业和参训者,实行未就业重点群体培训补贴申领制。完善职业分类、职业标准和技能人才评价制度,深入实施“新八级工”职业技能等级制度,构建国家资历框架体系。办好世界技能大赛。

02
人社部:发挥人工智能创造新岗位
3月7日上午10时,十四届全国人大四次会议举行民生主题记者会,人力资源和社会保障部部长王晓萍出席并答记者问。
人力资源社会保障部部长王晓萍表示,人力资源社会保障部正在研究相关措施,积极发挥人工智能在创造新岗位和赋能传统岗位方面的作用,推动实现技术进步与民生改善相协调的包容性发展。
王晓萍表示,今年高校毕业生预计1270万人,这些青年人是宝贵的人才资源,有活力、最具创造性。我们将深挖各渠道就业潜力,拓展基层就业空间,帮助青年人在各行各业施展才干。抢抓春招和离校前的时间窗口,推动就业公共服务提前进校园,开展大规模就业见习和能力实训,引导青年人涵养职业精神,更好融入职场、融入社会。
人工智能训练师、数据分析师、用户增长运营师报考:国家“十五五”规划纲要全文发布!多处提及人工智能!速览2026年人工智能训练师报考指南
03
紧缺职业:2026年人工智能训练师报考指南
报考条件
当前市场上的人工智能训练师证书均为第三方培训单位所颁发。人工智能训练师证书不允许个人直接报考,需满足一定的报考条件,并经过专业培训后,方可进行报考。

证书等级

人工智能训练师(四级/中级工):
具备以下条件之一者,可报考:
1.累计从事本职业或相关职业工作满5年。
2.取得本职业或相关职业五级/初级工职业资格(职业技能等级)证书后,累计从事本职业或相关职业工作满3年。
3.取得本专业或相关专业的技工院校或中等及以上职业院校、专科及以上普通高等学校毕业证书(含在读应届毕业生)。
人工智能训练师(三级/高级工):
具备以下条件之一者,可报考:
1.累计从事本职业或相关职业工作满10年。
2.取得本职业或相关职业四级/中级工职业资格(职业技能等级)证书后,累计从事本职业或相关职业工作满4年。
3.取得符合专业对应关系的初级职称(专业技术人员职业资格)后,累计从事本职业或相关职业工作满1年。
4.取得本专业或相关专业的技工院校高级工班及以上毕业证书(含在读应届毕业生)。
5.取得本职业或相关职业四级/中级工职业资格(职业技能等级)证书,并取得高等职业学校、专科及以上普通高等学校本专业或相关专业毕业证书(含在读应届毕业生)。
6.取得经评估论证的高等职业学校、专科及以上普通高等学校本专业或相关专业的毕业证书(含在读应届毕业生)。
报考流程
人工智能训练师报考方式:考生联系机构,由机构协助代报名。
人工智能训练师考证步骤一共五步,大致如下:联系机构 → 学习课程 → 正式报名 → 参加考试 → 获取证书。
考试形式
五级、四级和三级人工智能训练师采用上机考试方式进行,考试科目为理论知识考试(90分钟)、技能考核考试(120分钟),各科成绩皆达60分(含)以上者为合格, 经认定考试合格的考生,将颁发相应职业工种等级的职业技能等级证书。二级、一级人工智能训练师考试需加试综合答辩。


微信扫一扫 