近日,省教育厅发布《关于公布2025-2028学年面向中小学生的全省性竞赛活动的通知》。【人工智能证书报考咨询】https://work.weixin.qq.com/kfid/kfc1c8a84152c8df27c
由广东省青少年科技教育协会、广东省人工智能产业协会联合主办的广东省青少年人工智能与机器人大赛(下文称“大赛”)列入竞赛活动名单。大赛将面向小学、初中、普通高中及中职学生,通过人工智能与机器人技术的实践竞技,激发青少年对科技的兴趣,培养创新思维和动手能力,为广东省人工智能产业发展储备后备人才。
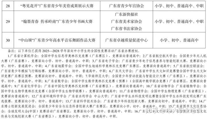
根据《教育部办公厅等四部门关于印发〈面向中小学生的全国性竞赛活动管理办法〉的通知》(教监管厅函〔2022〕4号)和《广东省教育厅等四部门关于印发〈广东省面向中小学生的全省性竞赛活动管理实施细则〉的通知》(粤教监管〔2022〕2号)精神,由主办单位自主申报,经组织专家进行评审、公示和复核等程序,确定广东省创意机器人大赛等30项竞赛活动为2025-2028学年广东省面向中小学生的全省竞赛活动,举办时间原则上为2026年2月至2028年8月,在此期间每学年举办不得超过1次,累计不超过3次。竞赛以及竞赛产生的结果不得作为中小学招生入学的依据和高考加分项目,不得在高校招生中违规使用竞赛结果。
各地教育行政部门要按照《面向中小学生的全国性竞赛活动管理办法》《广东省面向中小学生的全省性竞赛活动管理实施细则》等文件要求,会同事业单位登记管理、民政、市场监管等部门进一步规范竞赛管理工作,加大对竞赛管理政策及竞赛名单的宣传,指导名单内的竞赛提升办赛质量,确保公益属性,充分发挥竞赛育人功能。同时,引导学生和家长自觉抵制名单外违规举办的竞赛,对有关线索积极投诉举报,切实减轻学生过重课外负担。




2026年工信部教考中心
用户增长运营师证
考试时间也已经确定
全国考试安排在3月、6月进行
现在开始接受报考
用户增长运营师证书考试由营销国际协会与工信部教育与考试中心联合组织,分为助理级/初级(UGS-A)、专业级/中级(UGS-P)和资深级/高级(UGS-S)三个等级。通过资格审查、考试及答辩(资深级)者,将获得由SMEI营销国际协会颁发的英文认证证书,并由中国工业和信息部教育与考试中心颁发的中文职业能力证书。

用户增长运营师证报考条件
初级(UGS-A)
大专及以上学历的从业者或在校生。
中级(UGS-P)
取得UGS或其它国家承认的评价证书(含职业资格证书、职业技能等级证书等)初级以上且工作满1年;
或获得大专学历且工作满2年;
或获得本科学历且工作满1年;
或获得研究生及以上学历。
高级(UGS-S)
取得UGS或其它国家承认的评价证书(含职业资格证书、职业技能等级证书等)中级以上且取得后满1年;
同时满足:专科毕业满3年、本科毕业满2年、研究生毕业满1年。


微信扫一扫 