数字化时代来临
人工智能、计算机软件相关技能
越来越重要
Python是面向人工智能时代的语言
Python技术应用工程师课程
是涉及从事数据采集、数据分析、
机器学习、人工智能
并能制作业务报告、提供决策的
新型数据分析人才所需要的技能
证书由工信部教育与考试中心颁发
现在可以接受报考2026年考试
🔥 揭秘高薪未来的“金钥匙”:
Python技术应用工程师
在数字化转型浪潮席卷全球的今天,掌握一门硬核技术已成为职业发展的“标配”。而在众多编程语言中,Python正以其王者之姿,成为打开高薪未来、拥抱智能时代最值得投资学习的“金钥匙”。如果你还在犹豫是否该学Python,这几点将给你不容拒绝的理由:
01
就业前景广阔,人才缺口巨大
人工智能、大数据、云计算等新兴产业的爆发式增长,催生了市场对Python技术人才的海量需求。从一线互联网大厂到传统行业数字化转型企业,无不急需精通Python的开发工程师、数据分析师、算法工程师。掌握Python,意味着你手握进入高增长行业的“通行证”,职业选择面瞬间拓宽。
02
入门门槛低,学习效率高
相比其他编程语言,Python语法简洁清晰,接近自然英语,被誉为“最容易上手的语言”。即使你是零基础的文科生或转行者,也能快速入门,在短时间内构建出可实际应用的项目。这种“低门槛、高回报”的特性,让Python成为技术小白迈向工程师之路的最优起点。
03
应用领域广泛,技术生命力强
Python是一门“全能型”语言,其应用场景几乎覆盖所有前沿技术领域:
• 人工智能与机器学习:TensorFlow、PyTorch等主流框架的首选语言。
• 数据分析与可视化:pandas、NumPy、Matplotlib让处理海量数据变得轻松。
• 自动化运维与测试:大幅提升工作效率,解放重复劳动。
• Web开发与爬虫:Django、Flask框架高效搭建网站,Scrapy快速获取网络数据。
掌握Python,等于同时打开了多个高价值职业赛道的大门。
04
薪资待遇优厚,晋升空间明确
据权威招聘平台数据显示,Python相关岗位的起薪普遍高于其他编程语言,且随着经验积累,薪资涨幅迅猛。不仅技术岗位,在金融、市场、运营等非技术岗位中,具备Python数据分析能力也成为升职加薪的重要筹码。这是一项能直接兑现为经济回报的“硬技能”。
05
未来趋势所向,抢占发展先机
国家“十四五”规划明确将人工智能、大数据列为重点发展产业。Python作为这些领域的核心工具,其重要性将持续提升。早一步学习,早一步掌握主动权,不仅能为个人职业发展筑牢护城河,更能乘上时代东风,成为未来十年的稀缺人才。
🚀 课程介绍
Python技术应用工程师

01
初级
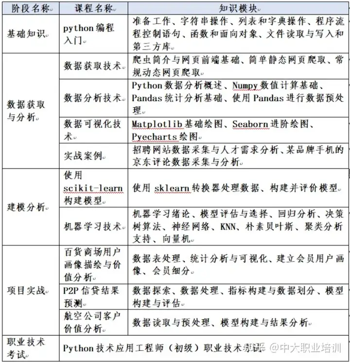
初级:认证始于Python与爬虫技术,随后系统讲授Numpy、Pandas、Matplotlib等数据分析工具。课程引入机器学习算法及sklearn实现,通过用户画像、信贷预测等实战项目,串联数据采集、处理、分析与建模全流程,验证学习者具备初级数据工程师解决实际商业问题的技术能力。

02
中级
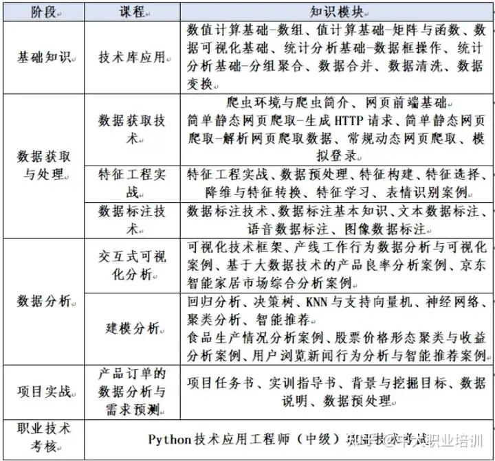
中级:认证体系在初级基础上全面深化,覆盖动态网页抓取、多模态数据处理与高级特征工程,精通从数据清洗到特征构建的完整预处理流程。课程强化交互式可视化,系统讲授决策树、神经网络、聚类及推荐算法等机器学习核心技术。通过产品订单预测等实战项目,考核数据采集、特征工程、可视化分析至建模落地的全链路能力,培养中级数据分析与机器学习工程师。

03
高级
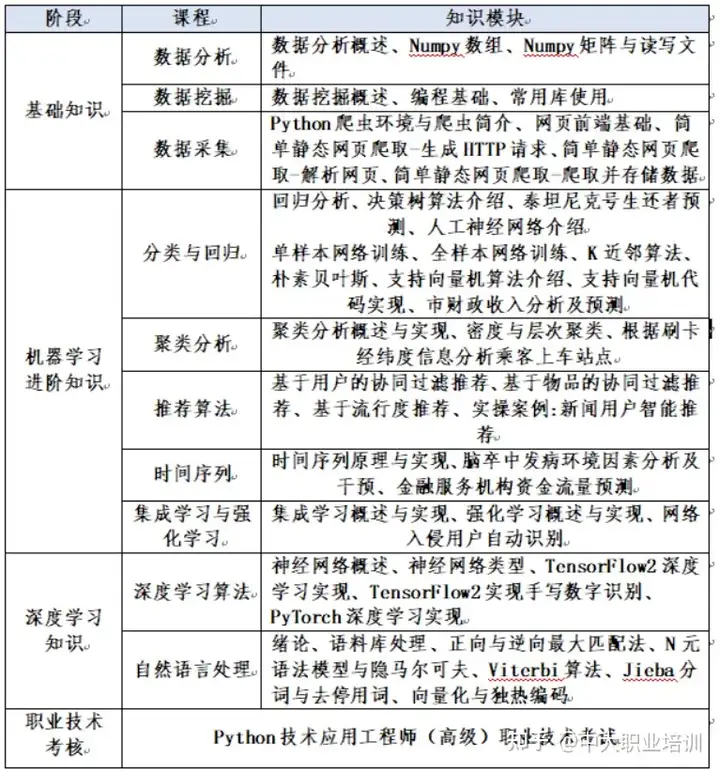
高级:认证构建了从数据处理到前沿算法的完整体系,覆盖数据采集、分析挖掘基础,系统讲授分类、回归、聚类、推荐与时间序列等机器学习算法及实战案例,并深入神经网络、TensorFlow与PyTorch框架及自然语言处理关键技术。最终通过入侵检测、金融预测等高级项目,考核候选人融合运用多种技术设计端到端智能解决方案的能力,认证其具备高级算法工程师或数据科学家水平。

名额有限,先到先得,想要抢占先机的同学千万别错过!
🎁 Python技术应用工程师
报考流程
报考流程

报考流程
01
资格确认
根据报考级别(初级、中级、高级),确认自身是否符合学历、工作经验等要求。中级和高级需具备相关条件或相应级别证书。
02
机构选择
选择行业信用高的机构=进行认证和培训,确保能够顺利并快速完成认证。
03
提交材料
通常包括身份证、学历证明、工作证明、近期免冠照片等,具体以机构要求为准。
04
缴费与确认
完成报名费缴纳,并确认考试时间和考试过程(线上考试系统)。
05
准备考试
考前登录报名系统,核对个人信息。
课程介绍
Python 技术应用工程师的课程是一套集专业化知识
考试方式
- 考试地点:线下考点统考或线上考试系统统考。
- 考试形式:机考答题,闭卷。
- 考试时间:120分钟。
- 考试试题:单选题+多选题+判断题+操作题+简答题。
成绩评分和证书颁发
考试总分100分,考试成绩60合格;考试成绩60分以下为不合格。学员经培训并考试合格后,可以获得相应职业技术证书,证书全国联网可查。
温馨提醒
学习Python,已不是“是否要学”的选择题,而是“何时开始”的必答题。与其在焦虑中被时代淘汰,不如主动拿起这把“金钥匙”,开启属于自己的技术赋能之路。
【我们的课程,为您铺好每一步】
我们为不同基础的学员量身定制了体系化Python课程,从零基础到项目实战,助您快速成长为市场紧缺的Python技术应用工程师。抓住机遇,未来就在您指尖的代码中!


微信扫一扫 