2025年12月28日上午
广州市海珠区人工智能发展局成立
暨琶洲人工智能产业集聚区发布会
顺利举行
作为全国首个独立设置、实体化运作、列入党政机构序列、专责人工智能发展的区级政府工作部门,海珠区人工智能发展局的成立,标志着海珠在人工智能发展的制度性探索上走在全国前列,为系统性、整体性推进“人工智能+”行动提供了坚实的体制机制保障。发布会上,琶洲人工智能产业集聚区总体规划及全国首个太空智算中心计划同步亮相,展现了海珠区从前沿技术布局到产业生态构建的全面雄心。
省、市相关部门负责人,海珠区委、区政府主要领导,人工智能领域知名专家学者,以及腾讯、阿里巴巴、唯品会、蚂蚁集团等平台企业及重点人工智能企业代表出席活动,共同见证了这一具有里程碑意义的时刻。
广州打造琶洲人工智能产业集聚区
活动现场正式宣布:打造琶洲人工智能产业集聚区,锚定琶洲人工智能未来十年发展。
据了解,琶洲人工智能产业集聚区的建设工作将分三步有序推进:
- 到2027年,将琶洲建设成为粤港澳大湾区人工智能技术应用与模式创新的重要展示窗口,实现人工智能核心产业规模突破230亿元,智能经济规模达到1150亿元,集聚人工智能重点企业超过500家,建成8个“超级场景”标杆。
- 到2030年,推动琶洲发展为全国智能经济高质量发展先行区,人工智能核心产业规模突破440亿元,智能经济规模达到2200亿元,人工智能重点企业超600家,新一代智能产品与智能体应用普及率达95%。
- 展望2035年,琶洲将建设成为全球领先的人工智能产业集聚发展高地,成为具有国际影响力的算法创新策源地,形成具有国际影响力的人工智能应用模式。
广州市人工智能产业情况
广州已构建以人工智能与数字经济广东省实验室为引领,6个广东省新一代人工智能开放创新平台为主体,国家级和省级重点实验室和新型研发机构为代表的科技创新体系。
截至2025年3月,广州市已落地人工智能产业园区18个,其中位于海珠区的琶洲人工智能与数字经济试验区面积为30平方公里,已吸引趣丸科技、腾讯、唯品会、三七互娱、云蝶科技等企业集聚;面积超过20万平方米的园区有天河软件园、广电平云广场、PCI未来社区等;位于天河区在建的中国人工智能产业园总建筑面积超过40万平方米。
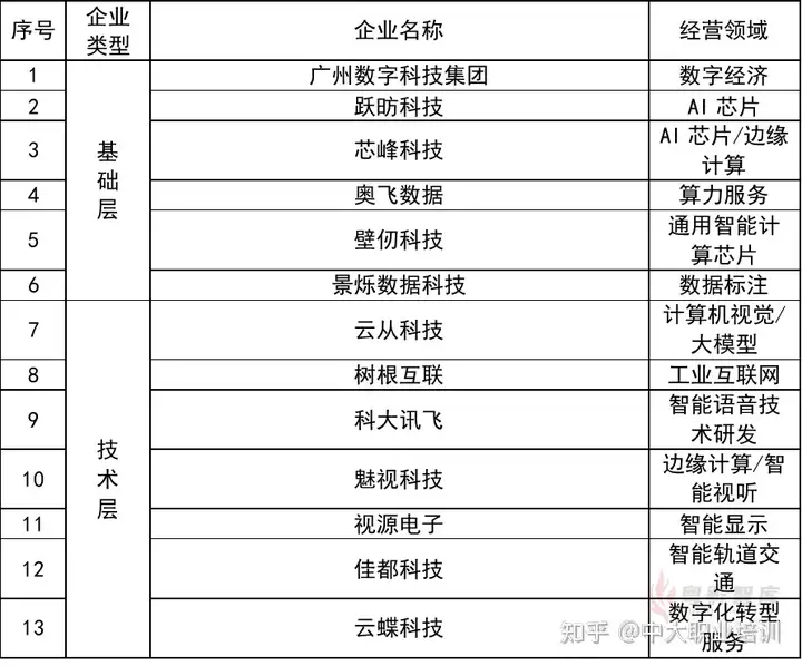
广州市人工智能重点企业


数据来源:广州市商务局
2026年人工智能训练师报考指南
AI人工智能训练师,这一职业在近年来随着AI人工智能的蓬勃发展而迅速崛起,成为国家新兴的十大高薪职业之一。根据人社部及相关行业报告,到2025年,我国“人工智能训练师”的人才缺口预计将达4000万以上,这一数据凸显了该职业的巨大市场需求和广阔的发展前景。

由于就业市场的紧缺,人工智能训练师还入选了新一期广州市紧缺工种名录。2025年考取人工智能训练师职业技能等级证书,补贴标准上浮30%,其中三级证书补贴3120元、二级证书补贴3900元、一级证书补贴4680元。


微信扫一扫 