近期
2025年对外经济贸易大学
首席营销官CMO研修班启动报名
本研修项目是全国首个双一流大学
与全球权威营销职业认证组织
联合办学的项目

研修班学制一年
在对外经济贸易大学大学进行学习
也可以申请远程上课
必修课程安排在周末
可兼修管理学研修班所有课程
项目学员最终获得
对外经济贸易大学CMO研修班结业证书
符合申请条件且通过答辩获得
(美国)营销国际协会颁发的
CME国际注册营销总监认证证书
并成为协会国际注册会员
通过同等学力考试可获得
对外经济贸易大学管理学硕士学位
今日此项目正式开启报名
符合条件的学员请注意!
▼
01
项目名称
对外经济贸易大学国际商学院首席营销官CMO研修班
02
项目介绍
对外经济贸易大学(University of International Business and Economics)是教育部直属高校,教育部与商务部共建高校,首批国家“双一流”建设和首批“211工程”建设高校。

(美国)营销国际协会(Sales &Marketing Executives International)简称 SMEI,起源于1880 年代的北美销售经理俱乐部,1935 年由 IBM 的创始人 Thomas J Watson、销售与市场经理人杂志创始人 Raymond Bill 召集俱乐部各分会主席共同创立,几曾更名,成为今天的 SMEI。中大培训为SMEI营销国际协会用户增长运营师官方授权单位。

报名参加2025年首席营销官,课程结业后由对外经济贸易大学颁发CMO研修班结业证书;符合相关申请条件且通过答辩,由(美国)营销国际协会SMEI颁发CME国际注册营销总监认证证书,并成为协会的国际会员;通过同等学力硕士学位考试的,可以获得对外经济贸易大学管理学硕士学位。

03
贸大CMO研修班课程模块
1.新国际经济形势下的企业营销战略
2.品牌核心价值挖掘与爆品打造
3.数字时代用户增长
4.客户关系管理与创新
5.全球卓越营销与国际化经营

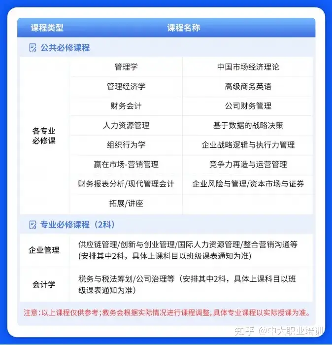
对外经济贸易大学管理学硕士同等学力选修课课程设置:

04
课程价值
◆对外经济贸易大学联合 (美国) 营销国际协会共同设计CMO研修课程体系,利用自身强势学科和产业优势,重磅打造“CMO研修班”项目。体系化的课程设置、国际化的校园氛围、数字化的营销策略,全面塑造CMO学员独具“全球思考、本地行动”特色的营销战略思维和品牌打造能力。
◆ CMO研修班项目的精准定位,决定了其独特的价值,在高校中独树一帜。贸大 CMO研修班欢迎您的加入。
05
报名对象
1.各企业市场经理、营销总监、产品经理、区域负责人、项目经理、分公司经理等中层管理者。
2.在企业担任企业董事长、总经理、副总经理、董秘、CMO、大区经理、职业经理人等职务的高级管理者,或在跨国公司、世界 500 强大型企业任部门经理以上职务人员。
3.对营销、管理有感兴趣,有强烈意愿提升自身管理能力、营销能力或有需要拓展高端人脉资源的在职学习者。
企业高管/品牌运营/行业精英报名CMO研修班条件是否符合提交审核
06
实践课堂
定期组织参加国内外专业论坛,举办沙龙、论坛等实践课堂活动,汇聚贸大、北大、清华、南开重点高校的经典大师课,吸引和君集团、中化集团、京东集团、SMEI、美国 FCC 集团等知名品牌企业行家,分享最具洞察力和前瞻性的观点,交流最新趋势、焦点问题,打造具有国际视野的实践型营销人才。


07
学习方式
学制一年,每两月上一次课,每次课2天 ( 安排在周末 ),必修课共12 天;CMO研修班学员可兼修管理学研修班所有课程;结业后可享受终身免费学习。
08
颁发证书
1.课程结业,由对外经济贸易大学颁发首席营销师CMO研修班结业证书;
2.符合相关申请条件且通过答辩,由(美国)营销国际协会颁发CME(Certified Marketing Executive,国际注册营销总监)认证证书,并成为协会的国际注册会员;
3.符合相关硕士学位申请条件的,由对外经济贸易大学颁发管理学硕士学位证书,证书可在学信网查询。

09
学费金额
49800元/人,包含学习资料、茶歇、培训费。不含CME国际认证费用、自由选择参加的选修模块费用。
现在报名可享受一下权益:
①在中大培训报名CMO研修班学员结业后,可向SMEI提交申请,提交贸大CMO研修班结业证书和合格成绩单,审核通过后,可获得CME认证考试笔试免考资格。
②获得CME笔试免考资格的学员,可获得由美国营销学会相关专家对学员进行CME认证论文的指导课程。
③CME认证考试中国区统一认证费为每人3500元,我校CMO研修班学员每人可享受认证费优惠价格。

10
报名咨询
如果你对经济贸易感兴趣,希望深入了解国际化的企业营销知识,获得更多资源和自我成长,或者希望获得双一流大学和国际协会的认证,加入世界500强企业营销高管的学习行列,那么你可以通过中大培训报名参加对外经济贸易大学国际商学院CMO研修班。
欢迎您加入对外经济贸易大学国际商学院首席营销官CMO研修班学习专业知识和技能,成为对外经济贸易大学终身校友,通过考试后还能获得对外经济贸易大学管理学硕士学位(教育部学信网可查)!
2025年
让我们一同走进
对外经济贸易大学
感受“博学、诚信、求索、笃行”的校园魅力!



微信扫一扫 